在 细胞周期的中间阶段,染色质以分层结构排列在细胞核核中,这在调理基因表达方面具有重要作用。可是,人类胚胎产生进程中 3D 染色质结构的动力学仍然未知。
2019 年 12 月 4 日,山东大学陈子江 及中国科学院北京基因组研讨所刘江 一起通讯在 Nature 在线宣布题为 “Key role for CTCF in establishing chromatin structure in human embryos” 的研讨论文,该研讨发现与小鼠精子不同,人类精子细胞不表达染色质调理剂 CTCF,其染色质不包括拓扑相关域(TAD)。人类受精后,TAD 结构在胚胎发育进程中逐步树立。TAD 组织在 CTCF 基因敲除胚胎中显著削减,这表明 ZGA 在人类胚胎中树立 TAD 需求 CTCF 表达。该研讨结果表明,CTCF 在人类胚胎产生进程中的 3D 染色质结构树立中具有关键作用。总而言之,该研讨数据为哺乳动物胚胎发育进程中染色质结构的树立供给了名贵的资源和机制的见解。陈子江教授刚刚取得中国科学院院士,近期现已宣布 5 篇顶刊 (3 篇 NEJM+ 1 篇 Lancet)。

2019 年 3 月 14 号,山东大学陈子江团队再次在世界尖端医学期刊《新英格兰医学杂志》(NEJM,IF=79)上宣布题为 BRCA2 in Ovarian Development and Function 的文章。该研讨在中国患者身上发现肿瘤易感基因 BRCA2 突变导致卵巢早衰的新依据;

201 9 年 2 月 28 日,山东大学陈子江团队 在世界尖端医学期刊 Lancet(IF=53) 在线宣布题为“Frozen versus fresh single blastocyst transfer in ovulatory women: a multicentre, randomised controlled trial”的临床研讨论文,该论文的试验组与对照组每组都分配 825 名妇女,并纳入分析。冷冻单囊胚搬运导致单胎活产率高于新鲜单囊胚搬运。中度或重度卵巢过度影响综合征的危险,妊娠丢掉,其他产科并发症和新生儿发病率在两组之间类似。冷冻单囊胚搬运与先兆子痫危险较高相关。总而言之,单个冷冻胚泡移植的单胎临产率高于排卵期妇女新鲜单个胚泡移植,而且预后良好。冷冻胚泡移植后,先兆子痫危险添加值得进一步研讨。这是山东大学初次以第一通讯单位在世界尖端医学期刊柳叶刀(IF=53)宣布研讨型论文;

与此 一起,在近段时刻 2018 年 11 月,山东大学陈子江 等人在世界尖端医学期刊 NEJM 新英格兰医学杂志宣布 2 篇文章,分别是 “Transfer of Fresh versus Frozen Embryos in Ovulatory Women” 及“Fresh versus Frozen Embryos for Infertility in the Polycystic Ovary Syndrome”的研讨论文,这两篇文章系统的阐述了新鲜胚胎与冷冻胚胎与多囊卵巢综合征导致的不孕之间的内在联系。该研讨证明,新生胚胎移植和不孕不育患者之间的胚胎移植和冷冻胚胎移植之间的活胎率没有显着差异,但冷冻胚胎移植导致卵巢过度影响综合征的危险较低一起,在多囊卵巢综合征的不孕妇女中,冷冻胚胎移植与活产率较高相关,卵巢过度影响综合征的危险较低,初次搬运后先兆子痫的危险高于新鲜胚胎移植。


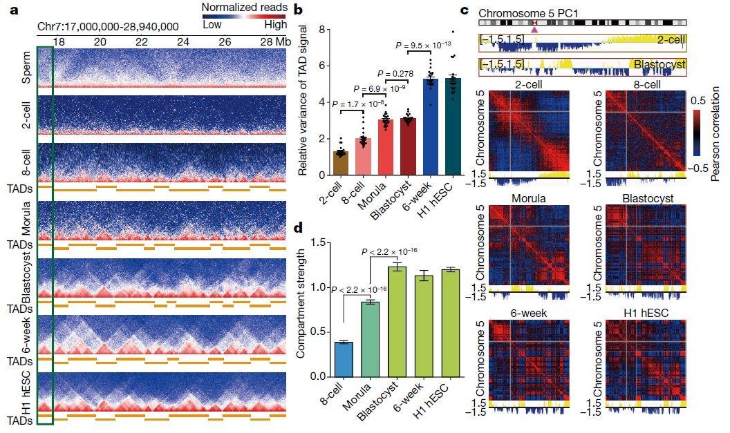
在 小鼠胚胎产生进程中,拓扑相关域(TAD)在 2 细胞胚胎中变得乱七八糟,并在发育进程中逐步树立。为了研讨人类胚胎中 3D 染色质结构重编程的进程,该研讨查看了人类精子,2 细胞胚胎,8 细胞胚胎,桑葚胚,囊胚和六周龄的胚胎。 研讨人员通过使用少至 50–100 个细胞来在人类早期胚胎中构建 Hi- C 文库,然后优化了以前的低输入 Hi-C(全基因组染色体构象捕获)办法。

该研 究的新超低输入 Hi- C 办法能够检测单个小鼠胚泡中的染色质结构,与使用以前的办法从合并的小鼠胚泡中取得的染色质结构十分类似。对于每个搜集的发育阶段,至少要进行两次生物重复测序,并显示出高可重复性。

该研讨发 现,与小鼠精子不同,人类精子细胞不表达染色质调理剂 CTCF,其染色质不包括拓扑相关域(TAD)。人类受精后,TAD 结构在胚胎发育进程中逐步树立。此外,A / B 区室化在 2 细胞阶段的人类胚胎中消失,并在胚胎产生进程中从头树立。

值得注 意的是,阻断合子基因组激活(ZGA)能够按捺人胚中的 TAD 树立,而不能按捺小鼠或果蝇中的 TAD。有趣的是,CTCF 在 ZGA 之前以十分低的水平表达,然后在观察到 TAD 时在 ZGA 阶段高表达。TAD 组织在 CTCF 基因敲除胚胎中显著削减,这表明 ZGA 在人类胚胎中树立 TAD 需求 CTCF 表达。该研讨结果表明,CTCF 在人类胚胎产生进程中的 3D 染色质结构树立中具有关键作用。
虽然人类和小鼠胚胎均显示出全基因组的高阶染色质结构重编程,但人类和小鼠胚胎之间的染色质结构却存在实质性差异。该研讨数据为哺乳动物胚胎发育进程中染色质结构的树立供给了名贵的资源和机制的见解。
