[摘要] 近来,北京某机关大楼内发生 33 人会集发热事情,置疑与会集空调的运用有关,又一次引起人们对空调体系微生物污染的重视。那么,空调体系的清洗消毒是空调敞开的必要条件吗?一起看看。
防备空调体系微生物污染靠清洗消毒?
同济大学 沈晋明 刘燕敏
0 引言
5 月 17 日北京某机关大楼内发生 33 人会集发热事情,初步判断病原体为 A 组乙型溶血性链球菌,置疑与会集空调 (据说是 VAV 变风量空调体系) 的运用有关,又一次引起人们对空调体系微生物污染的重视。5 月 21 日国务院为有用下降新冠肺炎传达危险发布《夏季空调运转管理与运用指引》提出对空调机组等的清洗消毒,由此或许引发全国空调体系清洗消毒大运动。空调体系的清洗消毒是空调敞开的必要条件? 是防备空调体系微生物的唯一选项? 咱们主张敞开空调前应对空调体系做全面检查,针对存在的问题做好相应的整改。应该遵从空调体系的操控思路,采纳合规合理适宜地应对行动。
1 空调是把双刃剑
正如万物有两面性,空调体系也是把双刃剑。如果杰出的规划、施工与运维的空调体系是室内环境操控最有用的技能办法,可坚持所需的热舒适环境与杰出的空气质量。反之,空调体系有或许变为室内环境的污染源。
100 多年来,空调体系传达致病菌时有发生。前期发现通风空调传达肺结核菌、麻疹。1976 年美国费城退伍军人军团病事情,便是冷却塔的军团菌从空调体系新风口进入传达开来。霉菌传达,特别是孢子,有或许发生,近年来医院发生了多起曲霉菌感染事情。但空调传达流感病毒、冠状病毒至今没有发生。空调本身问题,如前期亲水性纤维制成的过滤器上微生物繁殖,水加湿等引起不明发热症。事实上,致病菌每次对空调体系的应战,都成为空调技能开展的机遇,使得空调一直成为坚持室内空气质量、防止微生物污染的有力办法。
上世纪 70 年代石油危机,迫使各国选用了许多节能办法。如加强修建物的密闭性,绝热性,下降室内最小新风量规范,减少送风量,次优温湿度操控等办法,室内呈现了生物性污染,引发了国际范围内的室内空气质量问题。本世纪以来推进的各项节能办法正接受着疫情的考验。在疫情中,美国供暖、制冷与空调工程师学会 (ASHRAE) 就要求有必要改变空调体系的运转形式。停止变风量(VAV)、按需通风操控(DCV)、间歇运转、无人自动关空调等节能运转形式,坚持规划的新风量与送风量继续运转。
2 操控空调体系微生物污染的战略
近年来,民用修建空调体系不时检出细菌、真菌等微生物体成分,植物体碎片,原虫和昆虫碎片和排泄物,细胞产品和蛋白质等。一些在大气中简直不呈现的病菌,如军团病菌广泛的分布在自然界的土壤和水中,绿脓菌的主要日子场所是湿润或积水地方,阳性球菌可在枯燥状况下能长期生计,等等。为什么这些病菌会频频光临空调环境?!
这是由于空调体系本身有或许成为污染源,如管道湿润内外表,冷却去湿盘管,冷凝水盘与水封,水加湿器及受潮的空气过滤器等,处处有湿有尘,为微生物定植、繁衍提供了非常有利的条件,继而就有或许污染到室内。
咱们将空调体系中积尘积水称为一次污染,由积尘积水诱发的微生物污染定义为二次污染。已然空调体系有或许成为污染源,那为什么微生物污染并没有想象的那么多频发? 该怎么操控空调体系微生物污染呢?
提及微生物污染,人们自然会想到对空调体系清洗、消毒、灭菌,或在空调体系中增设灭菌设备。事实上,对空调体系进行“消毒”“灭菌”,仅仅消除了空调体系各种污染源发生的污染物,并没有消除污染源,空调体系的各种污染源仍然存在,空调体系运用一段时分又会积尘积菌。并且绝大多数消毒灭菌办法总有其负面效果,特别是化学消毒灭菌。即使杀死了微生物,微生物尸体与代谢物也是过敏原,送入室内,有时过敏的损害不亚于感染。化学消毒客观上助长了耐药性菌株,化学药物残留潜在损害更大。可见化学消毒仍未消除损害,反而加大微生物污染的危险,增添更多的不利影响,长期施行带来的负面效应会更大。各国相关规范都明文禁止对空调体系进行化学消毒。
如果将空调体系中“添加消毒灭菌办法”称之为“无谓的加法”,那咱们推重消除空调体系各种污染源的“有用的减法”,乃是自动的底子之举。防止空调体系积水积尘,就不会发生一次污染。无水分无养分源(尘土),就不会引发二次微生物污染。从底子上损坏或消除了微生物在空调体系中定植、繁殖和传达这一联系链。
由此可见,操控空调体系微生物污染战略不是仅依赖于频频清洗消毒一项办法,而是靠消除污染源。只要彻底消除了一次污染,才有消除了引发二次微生物污染的根底。
3 医用空调体系怎么消除微生物污染
为什么一般的民用修建空调不时会呈现微生物污染,而在病原体与易感人群高度调集的医疗场所,乃至高度无菌的手术室与病房很少呈现微生物污染? 这要归功于 GB50333-2013《医院洁净手术部修建技能规范》和 GB 51039-2014《归纳医院修建规划规范》两部国标。
空调自诞生起便是一个耗能的产业,长期以来一直注重提高热湿交流功率来下降能耗。无论是空调体系、空调机组、空气处理进程与室内操控等,都是以提高热湿交流功率为中心。医用空调技能与一般的传统空调概念完全不一样,是以防止微生物污染为主旨,是在防止微生物污染的前提下,完成医疗环境操控、下降感染危险。
3.1 把好空调体系两个进口
空调体系本身满是由金属构成,对外只要新风口和回风口两个进口。尘土与微生物污染主要从这两个口进入。如果把好这两个进口,就可防止空调体系污染。现在能名副其实把好这个关的便是阻隔性的空气过滤器。简直一切的运用条件都能找到适宜的过滤器,并被证明是一种运用最广泛、最经济、有用、安全的手段。
为此,GB50333-2013《医院洁净手术部修建技能规范》要求在手术室空调体系的新风选用三级过滤,回风选用中效过滤。GB 51039-2014《归纳医院修建规划规范》是触及一切医疗科室,也明文规则空调体系新风选用粗效与中效两级过滤,回风选用中效过滤器。
把好了这两个“口”,空调体系就可防止积尘,微生物繁殖失去了养分源。那么为什么在一般空调体系运用进程中总存在这样或那样的问题? 那无非便是空气过滤器价格与运转阻力。实践工程中往往为了省这些“小钱”想方设法替换为低价、低效、低阻的过滤器,而不怕花“大钱”费时、吃力地去频频清洗、消毒空调体系?! 不去阻隔空调体系污染的来源,却要等污染后再对空调体系清洗消毒? 是不是有悖于操控思路?
3.2 医用空调机组的操控办法
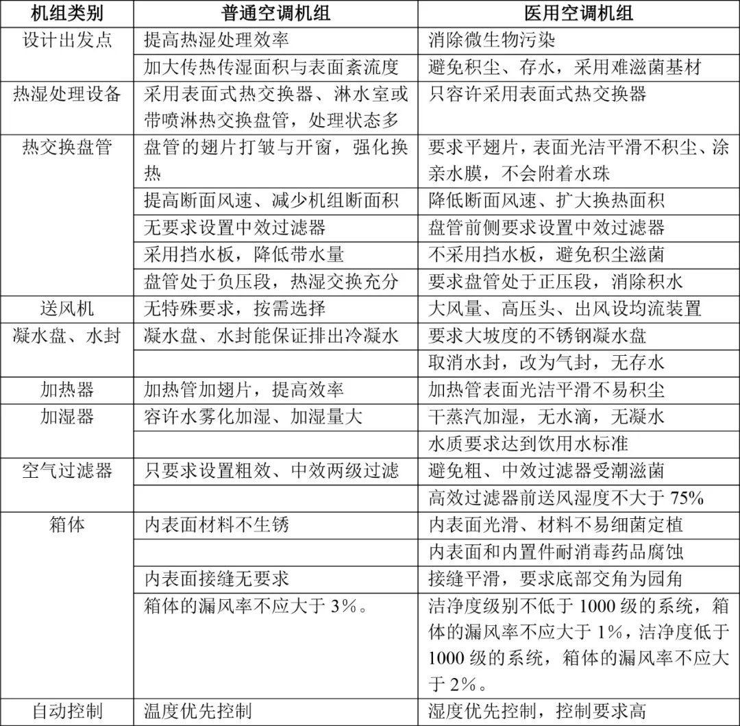
空调体系的中心是空调机组。传统空调机组的功能段的编列、部件制作、规划参数的确认等都是以提高热湿交流功率为中心。医用空调机组是注重于从底子上损坏或消除了微生物在空调体系中定植、繁殖和传达联系链。两者的差异如表 1 所示。
表 1 一般空调机组与医用空调机组的差异

比方传统空调机组为了提高热湿交流功率,将热湿处理功能段设置在机组负压段,冷却去湿盘管的冷凝水处于负压难以排出,有必要要用水封 (存水弯) 才能扫除。而中效过滤器设置在盘管的后侧的正压段,处理到露点的空调风经过中效过滤器,难以确保过滤器不受潮。为了防止积水,医用空调机组是将热湿交流部件设置在机组的正压段 (见图 1),选用大斜度的凝水盘(见图 2),冷凝水处于正压就能迅速扫除。满足空调机组在试验工况下运转在 3min 内排出凝水。中效过滤器设置在盘管的前侧的正压段,就能确保经过中效过滤器气流相对湿度达到 75%。为了防止微生物在空调机组内外表定植,选用光亮平坦的不锈钢材料(见图 3)。热交流盘管选用涂亲水膜的平翅片,淌水快,不会有附着水珠(见图 4) 等等。

图 1 将热湿交流部件设置在机组正压段的医用空调机组

图 2 大斜度凝水盘 图 3 光亮平坦的箱体 图 4 亲水膜的平翅片盘管
这样的机组不积尘不存水能容易发生微生物污染吗? 需求频频清洗消毒吗? 当然医用空调机组价格比传统空调机组贵,许多医院为了下降造价不愿意选用,却愿意建成后频频花钱去清洗消毒?!
3.3 要害医疗科室的空调体系
开窗通风似乎是最经济的微生物操控办法。但是自然通风并不是全能的。是受室外气象条件制约,我国南方区域湿度极大的梅雨季节和炎热的夏季,单靠自然通风是无法处理室内健康、舒适环境操控要求。即使室内温、湿度偏高,医护人员、患者发热出汗,增大发菌量,难以防止室内病原微生物滋长,仍有或许发生穿插感染,不利于室内环境操控。
开窗通风也受修建内部平面布局与室内门窗方位、设备或陈设设置的制约,开窗通风无法耐久坚持合理的气流流向与适宜的气流速度,无法坚持合理的气流组织形式,确保医护人员的健康。关于要害科室,室外无风或风向不对,反而加大空气途径污染或穿插感染危险。有必要选用空调才能确保医疗、操控感染。
对空调体系来说新风是最大的热湿负荷,首先要消除新风的含湿量,尤其是雨雪天新风对机组积水的影响。一般常选用性能杰出的防雨百叶和密闭阀等办法。关于要害的医疗科室,这还不行,传统空调的思路有局限性。GB50333-2013《医院洁净手术部修建技能规范》要求选用新风机组湿度优先操控,循环机组无凝水温度操控。由于新风中简直不含致病菌,就可要求新风做深度处理,不会发生微生物污染。消除体系的悉数湿负荷,完成湿度优先操控。室内循环空调机组只操控温度,或者说只处理显热,整个机组枯燥无水状况,彻底消除了滋菌的危险,成为了无凝水机组。这便是常用的湿度优先操控与无凝水机组的医用空调体系。
可见,最容易呈现微生物污染的循环机组,已完成了无尘无水状况,至少能够说大大下降了微生物污染的危险。还需求频频清洗消毒吗?
3.4 医疗科室的操控思路与对策
咱们关于医疗科室的微生物污染操控,或感染操控的理念不是单纯依赖化学消毒灭菌,也不触及医疗进程中药物的感染操控,这种传统的消毒灭菌是直接针对致病菌,对感控是需求的。如不加管控,会继续地对环境与人群造成负面影响,在客观上促使病菌不断变异,发生耐药性,乃至呈现抗药性菌株,反过来对环境与人类造成更大的损害。
咱们是用一整套工程办法建立完好的保障体系来操控科室内微生物污染,使整个医疗环境处于受控状况。采纳过滤除菌、消除病菌发生、繁衍以及传达的条件,或稀释病菌浓度、抑制病菌扩散来保障医疗空间,从而达到感染操控的要求。即重在事前阻挠病菌进入医疗空间,使易感人群少接触或不接触病菌。病菌发生时,赶快抑制、稀释与扫除,而非事前或事后对医疗空间内的病菌进行清洗消毒。下降了环境的药物残留,同时也大大下降相应材料、资源与能量的耗费。
关于一般的医疗科室,GB 51039-2014《归纳医院修建规划规范》就提出三项原则。规则:“上送下回气流组织”,“换气次数不低于 6 h-1”,“会集空调体系和风机盘管机组的回风口有必要设初阻力小于 50Pa、微生物一次经过率不大于 10% 和颗粒物一次计重经过率不大于 5% 的过滤设备”。
关于洁净用房,还规则将空调体系的结尾过滤器设置在送风口,回风过滤器设置在回风口。确保空调体系的管路不受微生物污染。洁净用房还要借用生物净化技能进一步完成室内无菌环境来确保医疗与操控感染。这儿不再赘述。
3.5 医用空调体系运维
如上所述,防备空调体系微生物污染的要害在于动态坚持整个体系的清洁枯燥。运维作业应该环绕这一要害点打开。一般来说,医用空调体系不易积尘积水,维护作业相对简略一些。但服务的对象是医疗科室千万不能因而而疏忽。
首先是空气过滤器问题。应按照规划要求选择适宜的空气过滤器,并按相应的气密性要求进行安装。与外界的误导不同,在过滤器整个运用寿命周期,过滤器不断积尘,功率不断提高。运用寿命是按过滤器的两侧设定的压差确认的。现在大多运用的空气过滤器都是一次性的,因而不到运用寿命 (设置的压差计不报警) 不要容易清洗或更换过滤器。特别是送风结尾的空气过滤器。整个体系坚持作业量最大的是新风过滤器,要予以特别重视。
其次是湿度操控问题,医疗空调体系的湿度操控不仅联系到空调体系本身,并且还触及到所服务的空间微生物污染的操控。现在大多还是靠冷冻除湿,因而运维作业重点应坚持冷冻水规划所需的水温与水量。特别是新风深度除湿体系,最好有独立供给的冷热源。大体系的冷冻水温往往跟着室外气温做调理,以施行节能运转。因而靠大体系供冷的医疗空调体系常常会使湿度失控,加大微生物污染的危险。为此有的体系不得不加入直膨式冷却盘管。
医用空调体系的气密性要高于一般空调体系,但体系的负压段的负压也高于一般空调体系。因而,仍然要监控空调体系负压段渗透尘土,以及积尘状况。
医用空调处理机组运转一段时期,污染慢慢堆集,当然还是需求消毒。现在常规的清洗消毒作业费时、吃力。现大多选用气态过氧化氢消毒,安全有用。在线实时消毒现已开发成产品。只要在现有的医用空调机组的进出端增设一根循环风管(见图 5),并刺进气态过氧化氢输入管。运用医用空气处理机组内置风机做消毒气流循环动力、内置热湿处理设备施行消毒前除湿以及内置传感器及操控体系进行在线进程实时监控。当需求消毒时只要经过自控体系操控相应的风阀和阀门开与关,喷入气态过氧化氢,机组内部继续自循环消毒。消毒后只要打开空调机组检修门,恢复本来风阀状况,其残留物便是水,无毒无味。整个操作简略,省时省工。值得推行。

图 5 空调机组在线实时消毒体系
4 结论
杰出的规划、施工与运维的空调体系一直是室内环境操控最有用的技能办法,可坚持所需的热舒适环境与杰出的空气质量。空调体系经 100 多年的开展,操控微生物污染并非只要一个选项。清洗消毒不能有用防备空调体系微生物污染,而是空调体系被污染了,需求清洗消毒。
操控空调体系微生物污染不是添加消毒灭菌设备,也不是等污染堆集后再去清洗消毒。这种“无谓的加法”是不利于空调体系微生物管控。咱们推荐“有用减法”,旨在消除空调体系中各种污染源。阻挠尘土与微生物进入空调体系,不让空调体系积尘积水,就不会发生一次污染。无水分无养分源,就无从发生二次微生物污染。从底子上损坏或消除了微生物在空调体系中定植、繁殖和传达这一联系链。防止了化学消毒,防止发生有害气体和物质,发生电磁搅扰,促使微生物变异效果的物理消毒办法。应该是最有用、最绿色的方法。
从这一思路编制的两项国标,从医用空调体系、空调机组、空气处理进程、室内环境操控等方面,对空调体系微生物污染提出了有用的操控思路与施行细则。改变了民用空调的传统做法,许多方面值得民用空调借鉴。增强空调体系防疫能力,是现在防疫常态化的紧迫任务。
看了以上专家的剖析,有没有对防备空调体系微生物污染和清洗消毒的联系多了一些把握呢? 在办公修建运用中央空调时,能够参照以上专家的主张,结合本身状况具体应用。以上便是修建界暖通常识频道共享的防备空调体系微生物污染和清洗消毒的联系,更多相关暖通常识,尽在修建界暖通常识频道,修建界暖通常识频道与您一起学习前进!