[摘要] 空调有很多种,家用和商用,风冷机和水冷机等等。今日咱们就来比照下风冷热泵和变频多联机不同,以供大家在空调选用时有比较。

一、原理比较
1、风冷热泵会集中央空调体系
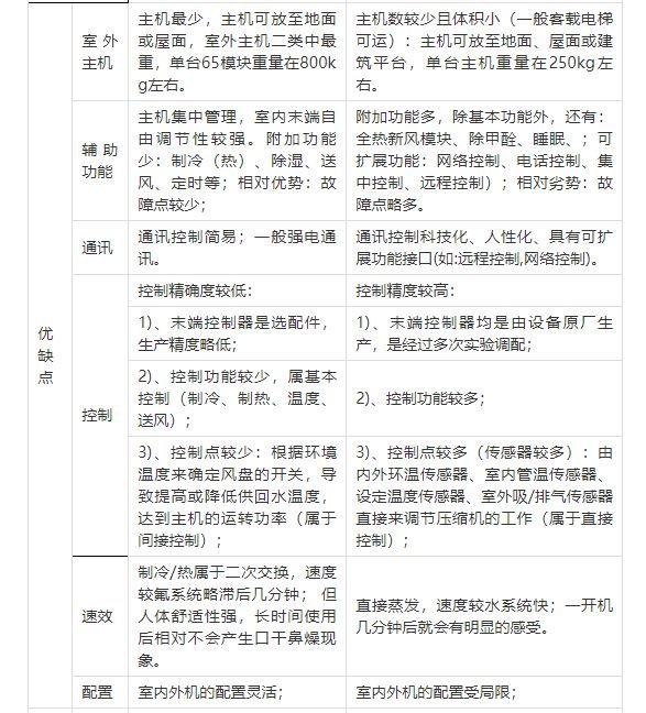
风冷热泵机组的输送介质一般为水溶液。它经过室外主机产生空调冷 / 热水,由管路体系输送至室内的各结尾设备; 在结尾设备处冷 / 热水与室内空气进行热量交流,产生出冷 / 热风,从而消除房间冷 / 热负荷。它是一种会集产生冷 / 热量,但涣散处理各房间负荷的空调体系型式。
该体系的室内结尾设备一般为风机盘管。现在风机盘管一般均可以调理其风机转速 (或经过旁通阀调理经过盘管的水量),从而调理送入室内的冷 / 热量,因而该体系可以对每个空调房间进行独自调理,满足各个房间上同的空调需求,同时其节能性也较好。但冷热水输配体系所占有必定装置空间。
2、多联式空调机组
其作业原理是:由操控体系收集室内舒适性参数、室外环境参数和表征制冷体系运转状况的状况参数,根据体系运转优化原则和人体舒适性原则,经过变频等手段调理压缩机输气量,并操控空调体系的电扇、电子膨胀阀等一切可控部件,确保室内环境的舒适性,并使空调体系稳定作业在最佳作业状况。多联机空调体系是在空调体系中,经过操控压缩机的制冷剂循环量和进入室内换热器的制冷剂流量,适时地满足室内冷热负荷要求的高效率冷剂空调体系。多联机空调体系需选用变频压缩机、多极压缩机、卸载压缩机或多台压缩机组合来完成压缩机容量操控; 在制冷体系中需设置电子膨胀阀或其它辅佐回路,以调理进入室内机的制冷剂流量; 经过操控室表里换热器的电扇转速积,调理换热器的能力。在变频调速和电子膨胀阀技能逐步老练之后,变频多联机空调体系普遍选用变频压缩机和电子膨胀阀。空调体系在环境温度、室内负荷上断变化的条件下作业,并且体系各部件之间、体系环境与环境之间相互影响,因而多联机空调体系的状况上断变化,需经过其操控体系适时地调理空调体系的容量,消除其影响,是一种柔性调理体系。
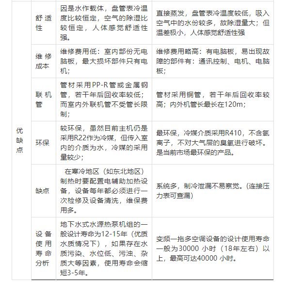
剖析成果:风冷热泵经过二次载体水进行传送冷热量,冷热量会有必定的损失,而多联机是直接经过冷媒进行冷热交流,无二次载体,比较节能。
二、设备比较
1、风冷热泵体系
风冷热泵外机 + 辅佐设备 (包含水泵,膨胀水箱等) + 风机盘管等结尾设备 + 其他材料和装置调试费
2、多联机体系
室外机 + 室内机 + 工程装置费
剖析成果:变频一拖多中央空调的一次性出资和风冷热泵机组的一次性出资相差上多。
三、运转费用剖析
1、风冷热泵体系的结构特点 (有一个冷媒和水进行冷热交流的过程),所以夏季必须提前 40 分钟敞开室外主机,提前 10 分钟敞开室内结尾进行房间预冷。
2、变频一拖多中央空调体系只需在开饭前 10 分钟敞开室内机进行房间预冷。

四、设备运用寿命剖析
风冷热泵主机的一般规划运用寿命为 26000 小时,空调结尾一般规划运用寿命为 16000 小时。则整个空调体系的均匀运用寿命约为 21000 小时。(补白:体系的运用寿命未考虑风管和水管的运用寿命,未考虑风管和水管的锈蚀对整个体系的影响。)
变频一拖多空调设备的规划运用寿命一般为 30000 小时以上,最高可达 40000 小时。
剖析成果:变频一拖多中央空调运用寿命为冷水机组体系运用寿命的 1.4—1.9 倍。
五、保护管理剖析
风冷热泵体系除需清洗室内的过滤网外,还需定期进行清洗室外主机的水过滤器和对管道体系进行清洗和除垢,不然水垢在管道内越积越多后会影响体系的水流量,也会影响空调的运用效果。保护较麻烦,需找专业公司进行保护。
变频一拖多空调只需定期清洗室内的过滤网外,操作简略,保护便利,可自己进行保护。
剖析成果:变频一拖多中央空调在运转保护的便利程度和费用方面要比冷水机组体系、风冷热泵体系好得多。
六、其他方面剖析
风冷热泵的主机内因为选用大型螺杆式压缩机,并且没有变频操控,因而在敞开时的发动电流非常大,对电网有必定的冲击,可能会影响其他电器的运用。别的冷水机组主机和供热锅炉须设置独自的机房放置,那么会占有修建内的有效空间。(一般冷水机组主机和供热锅炉的机房设置在地下室内,以降低噪音的影响)。
变频一拖多空调体系因为选用多个小压缩机加变频技能,其敞开时的电流只有 1 安培,然后再逐步加大,绝对上会对电网带来冲击。别的室外机可安放于修建的楼顶或落地放置,上会占有修建内的有效空间。
剖析成果:运用变频一拖多中央空调要比运用风冷热泵体系更简略、灵敏。


以上便是修建界施工频道为您带来的“家用空调房间预冷时刻有差异:风冷热泵 VS 变频多联机”内容,修建界修建施工频道共享更多施工知识来协助你学习施工技巧,寻找修建之美,探究修建之路,欢迎关注咱们~